近年來,海綿城市的建設理念逐步深入人心,海綿城市的示范應用也日益普遍,在排水工程規劃設計中有機結合海綿城市建設理念成為一種趨勢和必然。在宏觀規劃層面,通過構建“山、水、林、田、湖、草”的海綿生態空間格局,可為城市水環境整治提供重要保障;在宏觀設計層面,專家指出基于海綿城市建設理念的排水工程設計需要著重考慮系統性、整體性和協同性;在大片區設計尺度上,也有一些針對老城和新城海綿城市試點區的建設方案研究;而在微觀項目尺度上,如何結合市政排水廠站工程的特征,充分發揮污水處理設施的就近處理能力及構筑物功能特點,因地制宜地進行海綿城市建設,實現徑流總量和徑流污染的有效控制的相關研究仍不多見。
本研究結合某污水處理廠擴建工程,經方案評估,在擴建廠區進行海綿城市的試點工程,將海綿城市設施有機融合進污水處理廠的擴建方案,有效實現了年徑流總量控制率和年徑流污染控制率,可為污水處理廠中海綿城市設計和建設提供重要參考借鑒。
1 項目背景
上海某污水處理廠一期工程已建規模為8萬m3/d,預處理采用粗格柵+曝氣沉砂池,二級處理采用AAO生物反應池+二沉池,深度處理采用高效沉淀池+高效纖維濾池,出水采用加氯消毒,并執行《城鎮污水處理廠污染物排放標準》(GB 18918—2002)一級A標準。由于服務范圍內污水量不斷增加,同時未來有部分初期雨水也需要納入污水處理廠,2018年該廠啟動了二期擴建工程,第一階段先行實施6萬m3/d,使全廠處理能力達到14萬m3/d ,排水標準仍執行一級A標準。
2 海綿城市設計總體方案
2.1 實施范圍
污水處理廠一期占地面積約為121 010.4 ㎡,本次擴建工程除充分利用現狀廠區內空地新建部分構(建)筑物外,需在廠區外規劃預留用地中補充征地,面積約為56 985.4 ㎡。
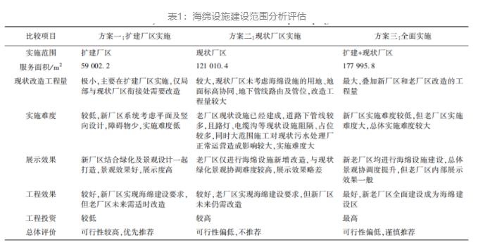
為充分體現海綿城市建設理念,整體提升污水處理廠的徑流總量控制及面源污染削減水平,考慮在污水處理廠擴建過程中進行海綿城市設施的示范建設,并對海綿城市設施的建設范圍進行了分析評估,如表1所示。需要說明的是,若在擴建廠區建設海綿設施,適當考慮工程邊界及實際匯水范圍,服務面積約為59 002.2 ㎡。

綜合考慮現狀改造工程量、實施難度、展示效果、工程效果及工程投資等因素,經綜合評估,本次擴建工程海綿城市設施實施范圍確定為擴建廠區。在擴建廠區進行示范建設后,可以結合運行效果及積累的養護管理經驗,后續工程中擇機在現狀廠區內進行推廣應用。
2.2 建設目標
按照《上海市水務設施(廠/站)海綿城市建設技術導則》(試行),擴建廠/站的擴建部分年徑流總量控制率應結合擴建內容和強度綜合分析后確定,取值宜為75% ~80%。考慮到污水處理廠以污水處理為主要目標,平面上需要建設較多的建(構)筑物,年徑流總量控制率確定為75%。參照上海市年徑流總量控制率與海綿城市設計降雨量的關系,對應設計降雨量為22.2 mm,年徑流污染控制率經綜合考慮,確定為55%。
2.3 本底條件分析
擴建場地屬于潮坪地帶地貌類型,表層土壤為雜填土和黏性土為主,表層下方為黏質粉土夾粉質黏土。土壤滲透系數在0.1~0.5 m/d,屬弱透水性。場地潛水補給來源主要為大氣降水與地表徑流,地下水年平均水位埋深一般為0.50~0.70 m,設計時低水位埋深可取1.50 m,高水位埋深可取0.50 m。
同時,本工程為地上式常規污水處理廠,擴建廠區由于預留了部分遠期建設用地,綠地所占比例超過50%。廠區總體地勢平坦,室外設計高程為4.50m,道路中心標高為4.45 m,主干道路寬度為7.0m,道路橫坡為2% ,道路邊緣標高為4.38 m。
2.4 設施選型
基于廠區高地下水位、低土壤滲透率的本底條件,并依托污水處理廠可自身實現對污染物就近處理的獨特優勢,本次海綿設施選擇考慮以滯、凈、排類型為主,并酌情設置滲蓄設施。為此,參照住建部《海綿城市建設技術指南——低影響開發雨水系統構建(試行)》(簡稱《指南》)并經綜合分析,重點選擇了透水路面、復雜型生物滯留設施(以雨水花園為主),植草溝、池頂綠化(位于生物反應池混凝土上蓋)等,結合污水處理廠污水處理,實現年徑流總量和徑流污染控制的目標。對于超出設計降雨量的雨水徑流,則主要通過溢流設施接入廠區雨水管外排至周邊河道。
2.5 設計分區
根據本工程污水處理廠項目特征,擬充分結合擴建廠區的構筑物布置方案、綠化布置方案、道路走向等,有效利用污水處理廠污水處理設施能力,實現擴建廠區用地范圍內的年徑流總量和徑流污染控制。結合地面高程、道路坡向及功能分區,將擴建廠區分為6個海綿分區,具體情況如表2和圖1所示。普通不透水道路面積為4 274.9 ㎡,透水路面面積為3 679.5 ㎡,普通屋面、封閉水池面積為3 727.8㎡,綠地面積為17459.7 ㎡,(類)開敞水池面積為8 685.4 ㎡,預留樁基區域面積為8 685.4 ㎡,遠期待建區域面積為12 489.5 ㎡,區域綜合徑流系數為0.445 3。


圖1:海綿城市設計分區
需要說明的是,為與遠期擴建相結合并預留建設條件,在分區5提前實施了遠期2座二沉池的樁基,在分區6提前實施了遠期1座生物反應池的樁基。這兩個區域近期實施樁基,遠期則建設開敞水池或類開敞水池,因此,近期條件略不利,綜合徑流系數按近期偏不利情況計算,并按遠期復核。分區4遠期將建設其他處理設施,以封閉水池為主,因此,在綜合徑流系數計算時按照遠期偏不利情況。
2.6 設施規模計算
對于選擇海綿設施的設計調蓄容積,參照住建部《指南》進行計算,如式(1)。
V=10HpF(1)
其中:V—設計調蓄容積,m3;
H—設計降雨量,mm;
φ———綜合雨量徑流系數,可進行加權平均計算;
F———匯水面積,h㎡( 1 h㎡=104㎡)。本工程設計降雨量為22.2 mm,綜合徑流系數為0.445 3,匯水面積為59 002.2 ㎡,經計算,擴建廠區理論所需調蓄量約為583.3 m3。
對6個分區進行調蓄指標分解,如表3所示。分區6理論所需調蓄量最大,為175.2 m3,分區1所需調蓄量較小,為22.8 m3。

2.7 布置方案及建設目標復核
結合分區內平面布局、設施分布以及上文的海綿設施選型,對各個分區因地制宜地進行海綿設施布置,如圖2所示。其中道路兩側的植草溝主要收集道路雨水及周邊地塊雨水,地塊內部的植草溝和雨水花園主要收集地塊內的雨水徑流和經斷接的屋面雨水,池頂綠化則主要設置于生物反應池厭缺氧池上方,用于收集池頂雨水。每個分區中起主要作用的海綿設施工程量如表3所示。擴建廠區雨水管道按照重現期為5年設計,雨水管網分布如圖3所示。超出海綿設施滯蓄能力的雨水通過溢流井溢流至雨水管道中,經現狀 DN1000和新建 DN1500排放口排入廠區北側河道中。


圖3:廠區雨水管網設計
需要說明的是,開敞水池(主要是二沉池)的雨水全部進入污水處理構筑物,由于全部產流、不產生下滲等,徑流系數應取1 ,但不匯流至雨水管網,徑流量控制比例為100%。類開敞水池區域主要指分區6的生物反應池,通過建設池頂綠化以及頂棚雨水收集裝置將雨水全部引流進入生物反應池內,不產生雨水徑流,因此,效果與開敞水池無異,而池頂綠化的效果可不單獨計算。
經復核計算,通過建設725 ㎡雨水花園、2 060m植草溝,結合開敞水池及730 ㎡池頂綠化,累計雨水徑流控制量約為646.9 m3,明顯大于583.3 m3的理論所需調蓄體積。且每個分區均能實現分區自身的控制目標,因此,上述平面布置方案可以有效滿足75%年徑流總量控制率要求。
參照《指南》,加權平均計算本工程的年徑流污染控制率,如表4所示。經計算,本工程年徑流污染控制率為59.8% ,可以滿足55%的控制目標。

3 海綿城市設計相關思考
在污水處理廠進行海綿城市建設具有以下幾個典型特點和優勢:(類)開敞水池對徑流總量控制及徑流污染控制貢獻較大、控制的污染雨水可就近處理、可利用再生水澆灌海綿設施、運行維護可以與污水處理廠綠化養護協同考慮等。同時,設計過程中還應注意以下要點。
3.1 海綿設施選型
結合本次海綿城市試點工程設計,認為污水處理廠的海綿城市設計應因地制宜進行設施選型。一方面,在污水處理能力有余量的前提下,宜充分發揮污水處理廠污染物可就近處理的優勢,將污染較嚴重的初期雨水引入處理流程,有效助力年徑流污染及徑流總量控制率目標的實現;另一方面,應該充分考慮不同分區的功能特點進行布置,例如污泥處理處置區域周邊以及主干運輸通道路面污染一般較重,同時對于道路荷載要求較高,應優先采用不透水路面,慎用透水路面,且路面雨水優先考慮導入污水系統處理。此外,針對于地下水位偏高的問題,設施選型中也應充分考慮,并酌情設置防滲土工布隔離地下水。
3.2 海綿設施設計計算
對于污水處理廠的海綿設施效果計算,應當考慮近遠結合,按照每個分區近遠期中偏不利工況計算和建設設施,這樣才能更好地新老銜接,從而避免海綿設施需要反復建設或者產生廢棄工程。同時,應當充分考慮不同設施的具體情況,例如對于加蓋除臭的生物反應池,如果可以建設池頂綠化,并將加蓋池頂雨水進行有效收集和導流進池體,也可按開敞水池考慮效果。此外,對于開敞水池,由于不具有下滲效果,推薦徑流系數按1考慮,同時徑流量控制比例按100%考慮,這樣相對更加合理,也可以充分體現開敞水池高滯蓄量以及高污染物去除率的特點。如果開敞水池采用較低的徑流系數,則其作用將被直接排除在海綿設施效果計算之外,顯然與實際情況不符。
3.3 海綿設施的運維
關于海綿設施的運維,一方面,在設計階段就應當充分考慮運維的難度和工作量。例如污水處理廠很多開關站、變配電間等構筑物由于安全以及防滲等原因,不適合建設屋頂綠化,但是生物反應池可以結合除臭、混凝土加蓋等局部建設池頂綠化,不僅可滯納雨水、美化景觀環境,而且解決了屋頂綠化養護不便的問題,一舉多得。另外,污水處理廠還可以結合再生水利用進行海綿設施的養護和澆灌,更好地體現節水的理念。
4 結論
在污水處理廠中進行海綿城市的試點應用有其獨特的特點和優勢。本研究結合某污水處理廠的擴建工程,經方案評估,在擴建廠區進行海綿城市的試點工程。通過本底條件分析、設施選型分析、設計分區劃分、設施規模計算、平面布置及建設目標復核環節,將海綿城市設施有機融合進污水處理廠的擴建方案,并達到了年徑流總量控制率和年徑流污染控制率。研究認為,污水處理廠的海綿城市設施選型應因地制宜,充分考慮污水處理廠自身污染處理能力以及不同建(構)筑物的功能和特點;海綿設施設計計算應當近遠結合,按照偏不利工況考慮,同時開敞水池的計算應當合理選用徑流系數及徑流量控制比例;海綿設施的運維應當在設計階段就提前考慮,并與廠區再生水回用有機結合。本研究可為污水處理廠中海綿城市建設提供重要參考借鑒。

蘇州浦宏環保科技有限公司是一家專注水處理設備的廠家,主要產品有RO反滲透設備,中水回用設備,EDI高純水設備,海水淡化設備,軟化水設備,超濾設備、去離子水設備,工業廢水污水處理設備等各種水處理技術的研發,設計生產、安裝調試等一體化企業。17811872518 王工


客服1