1 、浦宏海水淡化設備零部件均采用知,質量可靠。
2 、整體化程度高,易于擴展,增加膜數量即可增加處理量。
3 、浦宏海水淡化設備自動化程度高,遇故障立即自停,具有自動保護功能。
4 、脫鹽率高,可達 98 %以上。
5 、浦宏海水淡化設備能耗低,運行成本低。
6 、水利用率高,回收率達到 50 - 75 %。
7 、浦宏海水淡化設備結構合理,占地面積少。
8 、先進的膜保護系統,在設備關機時,淡化水可自動將膜表面的污染物沖洗干凈,延長膜壽命。
9 、系統無易損部件,無需大量維修,運行長期有效。
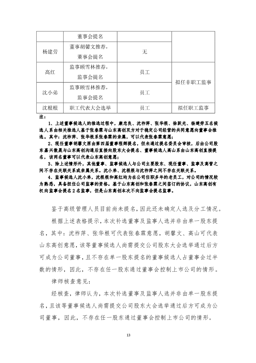
3月29日,巴安水務發布關于對公司《關注函》回復的公告,公告指出,因股東張春霖訴公司股東大會決議撤銷糾紛案件中,公司一審敗訴,一審判決撤銷了股東嘉興傲晟對于第五屆董事會非獨立董事及獨立董事的提名議案,對公司第五屆董事會換 屆選舉的效力產生影響,程輝、張瑞杰、陳磊、于秀麗、高學理5名董事考慮到該訴訟結果或對個人造成一定的負面影響,因此在該判決作出后先后向公司提出了辭職請求。
同時,巴安水務表示,公司股東山東高創與張春霖就后續公司經營管理方案已溝通并達成一致意見,山東高創本次不再向公司監事會提名監事,監事趙暉、王文強受提名人山東高創的指示提出辭職。
山東高創與張春霖的前期矛盾主要因雙方對合作框架協議及其補充協議的理解不一致,導致產生關于公司第五屆董事會換 屆選舉的股東大會決議的訴訟糾紛,但雙方現已達成一致,以恢復巴安水務正常生產經營為首要任務,雙方股東全力支持公司本次董事、監事補選以及公司日后經營,力求盡快恢復公司正常經營。















蘇州浦宏環保科技有限公司是一家專注水處理設備的廠家,主要產品有RO反滲透設備,中水回用設備,EDI高純水設備,海水淡化設備,軟化水設備,超濾設備、去離子水設備,工業廢水污水處理設備等各種水處理技術的研發,設計生產、安裝調試等一體化企業。商務咨詢:178-1187-2518 王工


客服1